请输入搜索信息

学院介绍

首页 > 通知公告 > 正文

德赢Vwin官方区域合作伙伴

通知公告

【学生工作】德赢Vwin官方区域合作伙伴2022年度共青团先进集体和个人评选结果公示

发布人: 发布日期: 2023-04-11 浏览次数:

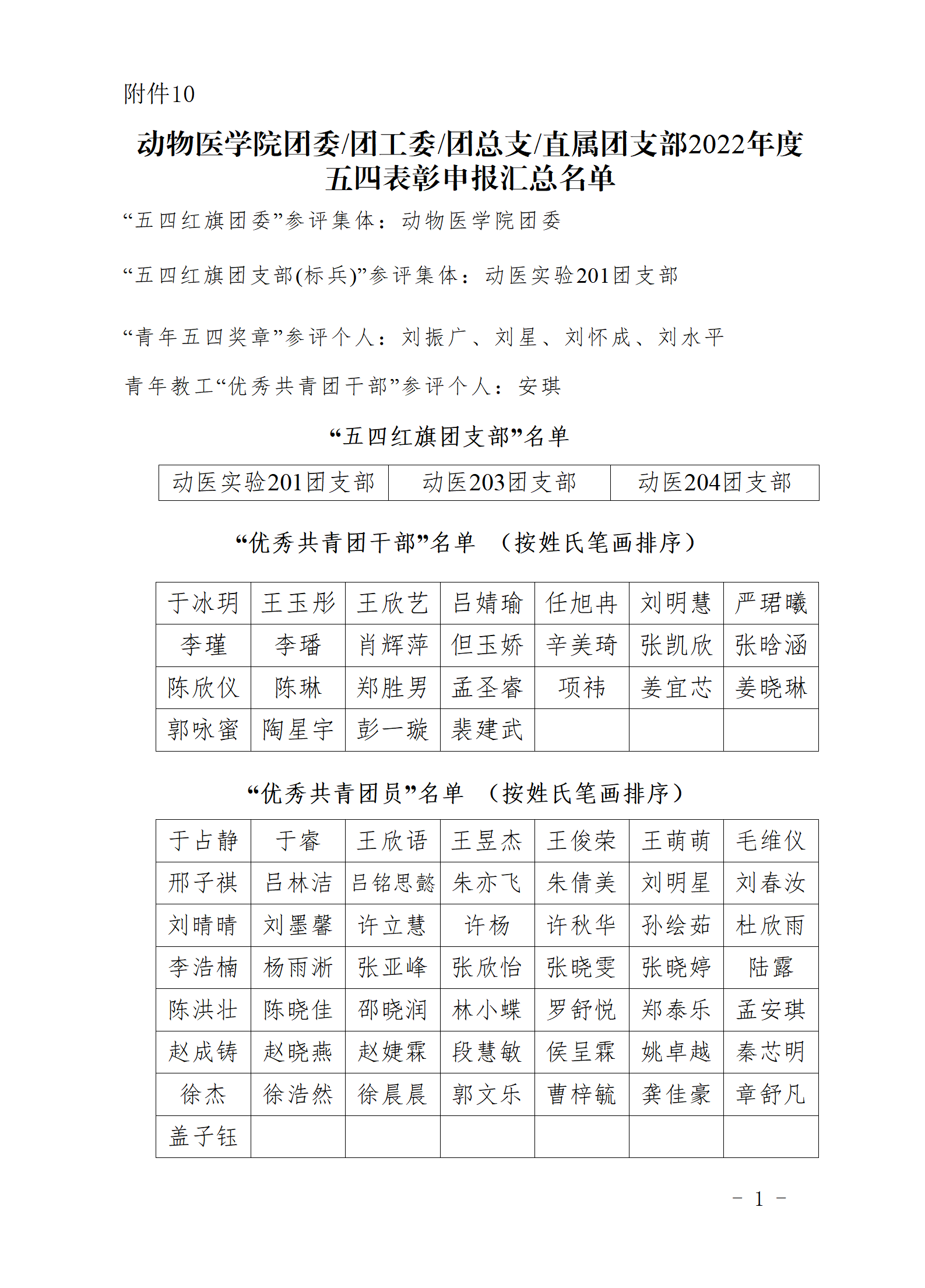
各团支部:

根据《关于评选德赢Vwin官方区域合作伙伴2022年度共青团先进集体和个人的通知》的有关要求,经过个人申请、材料筛选、资格审查等环节,现将德赢Vwin官方区域合作伙伴2022年度共青团先进集体和个人评选结果公示如下:

如有异议,请于4月13日17:00前反馈至院团委。

共青团德赢Vwin官方区域合作伙伴委员会

2023年4月11日